一:Quertz简介
Quertz是一个开源的作业任务调度框架,他可以完成像JavaScript定时器类式的功能,其实Java中Timer也可实现部分功能,但相比Quertz还是略逊一筹,本人这次需要解决的就是定期统计消费记录的功能。你还可以用他完成定期执行各类操作的功能。比如
o 想每月25号,信用卡自动还款
o 想每年4月1日自己给当年暗恋女神发一封匿名贺卡
o 想每隔1小时,备份一下自己的学习笔记到云盘
这些问题总结起来就是:
在某一个有规律的时间点干某件事。并且时间的触发的条件可以非常复杂(比如每月最后一个工作日的17:50),复杂到需要一个专门的框架来干这个事。
Quartz就是来干这样的事,你给它一个触发条件的定义,它负责到了时间点,触发相应的Job起来干活。
核心概念:
Job 表示一个工作,要执行的具体内容。此接口中只有一个方法,如下:
void execute(JobExecutionContext context)
二:使用方法
(主要是Spring整合使用)
采用Spring整合Quartz使用代码方式或者xml方式都可以,我这里也提供两种方式,名称相同适合对比学习。
代码方式
1:引入配置,pom.xml文件引入下列两个路径(非Maven可自行配置)
<!-- https://mvnrepository.com/artifact/org.quartz-scheduler/quartz -->
<dependency>
<groupId>org.quartz-scheduler</groupId>
<artifactId>quartz</artifactId>
<version>2.3.0</version>
</dependency>
<!-- https://mvnrepository.com/artifact/org.springframework/spring-context-support -->
<dependency>
<groupId>org.springframework</groupId>
<artifactId>spring-context-support</artifactId>
<version>5.1.0.RELEASE</version>
</dependency>
2:创建【com.xqc.campusshop.config.quartz】包进行相关配置
(我知道大家不喜欢看源码,但是我还是得说看源码效果好)源码中
productSellDailyService为定期统计消费记录Service接口
dailyCalculate 为ProductSellDailyService接口中执行定期统计的的方法,
triggerFactory.setCronExpression("? 0 0 ? *");为定时的时间,可访问在线cron表达式生成器生成相应时间 http://cron.qqe2.com/
1 package com.xqc.campusshop.config.quartz;
2
3 import org.springframework.beans.factory.annotation.Autowired;
4 import org.springframework.context.annotation.Bean;
5 import org.springframework.context.annotation.Configuration;
6 import org.springframework.scheduling.quartz.CronTriggerFactoryBean;
7 import org.springframework.scheduling.quartz.MethodInvokingJobDetailFactoryBean;
8 import org.springframework.scheduling.quartz.SchedulerFactoryBean;
9
10 import com.xqc.campusshop.service.ProductSellDailyService;
11
12 @Configuration
13 public class QuartzConfiguration {
14
15 //定期统计消费记录Service接口
16 @Autowired
17 private ProductSellDailyService productSellDailyService;
18
19 @Autowired
20 private MethodInvokingJobDetailFactoryBean jobDetailFactory;
21
22 @Autowired
23 private CronTriggerFactoryBean productSellDailyTriggerFactory;
24
25 /**
26 * 创建jobDetail并返回
27 * @return
28 */
29 @Bean(name="jobDetailFactory")
30 public MethodInvokingJobDetailFactoryBean crateJobDetail(){
31
32 //new出jobDetailFactory对象,此工厂主要用来制作一个jobDetail,及制作一个任务
33 //由于我们所做的定时任务根本上讲其实就是执行一个方法,所以这个工厂比较方便
34 MethodInvokingJobDetailFactoryBean jobDetailFactoryBean = new MethodInvokingJobDetailFactoryBean();
35 //设置jobDetail的名字
36 jobDetailFactoryBean.setName("product_sell_daily_job");
37 //设置jobDetail的组名
38 jobDetailFactoryBean.setGroup("job_product_sell_daily_group");
39 //对于相同的JobDetail,当指定多个Triggger时,很可能第一个job完成以前,第二个job就开始了
40 //指定设为false,多个job则不会并发运行,第二个job不会再第一个job完成前开始
41 jobDetailFactoryBean.setConcurrent(false);
42 //指定运行任务的类
43 jobDetailFactoryBean.setTargetObject(productSellDailyService);
44 //指定运行任务的方法
45 jobDetailFactoryBean.setTargetMethod("dailyCalculate");
46
47 return jobDetailFactoryBean;
48 }
49
50 /**
51 * 创建cronTriggerFactory并返回
52 *
53 * @return
54 */
55 @Bean("productSellDailyTriggerFactory")
56 public CronTriggerFactoryBean createProductSellDailyTrigger(){
57 //创建TriggerFactory实例,用来创建trigger
58 CronTriggerFactoryBean triggerFactory = new CronTriggerFactoryBean();
59 //设置triggerFactory的名字
60 triggerFactory.setName("product_sell_daily_trigger");
61 //设置组名
62 triggerFactory.setGroup("job_product_sell_daily_group");
63 //绑定jobDetail
64 triggerFactory.setJobDetail(jobDetailFactory.getObject());
65 //设置cron表达式,请访问:http://cron.qqe2.com/在线表达式生成器
66 triggerFactory.setCronExpression("? 0 0 * * ? *");
67
68 return triggerFactory;
69
70 }
71 /**
72 * 创建调度工厂并返回
73 * @return
74 */
75 @Bean("schedulerFactory")
76 public SchedulerFactoryBean createSchedulerFactory(){
77
78 SchedulerFactoryBean schedulerFactory = new SchedulerFactoryBean();
79 schedulerFactory.setTriggers(productSellDailyTriggerFactory.getObject());
80 return schedulerFactory;
81
82 }
83
84
85 }
3:业务方法我就不贴了,大家可以打印一下测试一下即可(记得把cron表达式时间改小一点),譬如
1 package com.xqc.campusshop.service.impl;
2
3 import org.springframework.stereotype.Service;
4
5 @Service
6 public class ProductSellDailyServiceImpl implements ProductSellDailyService{
7
8 @Override
9 public void dailyCalculate() {
10 system.out.println("Quartz跑起来了!”);
11
12 }
13 }
使用配置文件方式
1:引入pom.xml(同上)
2:在Spring配置文件配置如下
<!-- 使用MethodInvokingJobDetailFactoryBean,任务类可以不实现Job接口,通过targetMethod指定调用方法-->
<bean id="productSellDailyService" class="com.xqc.campusshop.service"/>
<bean id="jobDetail" class="org.springframework.scheduling.quartz.MethodInvokingJobDetailFactoryBean">
<property name="group" value="job_product_sell_daily_group"/>
<property name="name" value="product_sell_daily_job"/>
<!--false表示等上一个任务执行完后再开启新的任务-->
<property name="concurrent" value="false"/>
<property name="targetObject">
<ref bean="productSellDailyService"/>
</property>
<property name="targetMethod">
<value>dailyCalculate</value>
</property>
</bean>
<!-- 调度触发器 -->
<bean id="myTrigger"
class="org.springframework.scheduling.quartz.CronTriggerFactoryBean">
<property name="name" value="product_sell_daily_trigger"/>
<property name="group" value="job_product_sell_daily_group"/>
<property name="jobDetail">
<ref bean="jobDetail" />
</property>
<property name="cronExpression">
<value>? 0 0 * * ? *</value>
</property>
</bean>
<!-- 调度工厂 -->
<bean id="scheduler" class="org.springframework.scheduling.quartz.SchedulerFactoryBean">
<property name="triggers">
<list>
<ref bean="myTrigger"/>
</list>
</property>
</bean>
3:编写业务方法(同上)
三:相关知识
官网:http://www.quartz-scheduler.org/
API:http://www.quartz-scheduler.org/api/2.2.1/index.html
三个核心概念:
Scheduler:调度器。所有的调度都是由它控制。
Trigger:定义触发的条件。
Job & JobDetail: JobDetail 定义的是任务数据,而真正的执行逻辑是在Job中。
为什么设计成 JobDetail + Job,不直接使用Job?
这是因为任务是有可能并发执行,如果Scheduler直接使用Job,就会存在对同一个Job实例并发访问的问题。而JobDetail & Job 方式,sheduler每次执行,都会根据JobDetail创建一个新的Job实例,这样就可以规避并发访问的问题。
核心关系图

Quartz体系结构

重要组成部分
Job
Job实例在Quartz中的生命周期
每次调度器执行Job时,它在调用execute方法前会创建一个新的Job实例
当调用完成后,关联的Job对象实例会被释放,释放实例会被垃圾回收机制回收。
JobBuild
JonDetail
JobDetail为Job实例提供了许多设置属性,以及JobDataMap成员变量属性,它用来存储特定Job实例信息,可以理解为Job携带的内容。调度器需要借助JobDetail对象来添加Job实例
JobDetail和Trigger都有name和group。
name是它们在这个sheduler里面的唯一标识。如果我们要更新一个JobDetail定义,只需要设置一个name相同的JobDetail实例即可。
group是一个组织单元,sheduler会提供一些对整组操作的API,比如 scheduler.resumeJobs()。
JobExecutionContext
当Scheduler调用一个Job,就会将JobExecutionContext传递给Job的execute()方法
Job能通过JobExecutionContext对象访问到Quartz运行时候的环境以及Job本身的明细数据
JobDataMap
在进行任务调度时JobDataMap存储,在JobExecutionContext中,非常方便获取
JobDataMap可以用来装载任何可序列化的数据对象,当Job实例对象被执行时这些参数对象会传递给他
JobDataMap实现了JDK的Map接口,并且添加了一些非常方便的方法用来存取基本的数据类型
获取JobDataMap的两种方式
从Map中直接获取
Job实现类中添加Setter方法对应JobDataMap的键值(Quartz框架默认的JobFactory实现类在初始化Job实例对象时就会自动调用这些setter方法)
Trigger
startTime和endTime指定的Trigger会被触发的时间区间。在这个区间之外,Trigger是不会被触发的。
Trigger的实现类

SimpleTrigger
指定从某一个时间开始,以一定的时间间隔(单位是毫秒)执行的任务。
它适合的任务类似于:9:00 开始,每隔1小时,执行一次。
它的属性有:
repeatInterval 重复间隔
repeatCount 重复次数。实际执行次数是 repeatCount+1。因为在startTime的时候一定会执行一次。
CronTrigger
适合于更复杂的任务,它支持类型于Linux Cron的语法(并且更强大)。基本上它覆盖了以上三个Trigger的绝大部分能力(但不是全部)—— 当然,也更难理解。
它适合的任务类似于:每天0:00,9:00,18:00各执行一次。
它的属性只有:
o Cron表达式。虽然有在线生成器,但是还是介绍一下

星号()**:可用在所有字段中,表示对应时间域的每一个时刻,例如, 在分钟字段时,表示“每分钟”;
问号(?):该字符只在日期和星期字段中使用,它通常指定为“无意义的值”,相当于点位符;
减号(-):表达一个范围,如在小时字段中使用“10-12”,则表示从10到12点,即10,11,12;
逗号(,):表达一个列表值,如在星期字段中使用“MON,WED,FRI”,则表示星期一,星期三和星期五;
斜杠(/):x/y表达一个等步长序列,x为起始值,y为增量步长值。如在分钟字段中使用0/15,则表示为0,15,30和45秒,而5/15在分钟字段中表示5,20,35,50,你也可以使用*/y,它等同于0/y;
L:该字符只在日期和星期字段中使用,代表“Last”的意思,但它在两个字段中意思不同。L在日期字段中,表示这个月份的最后一天,如一月的31号,非闰年二月的28号;如果L用在星期中,则表示星期六,等同于7。但是,如果L出现在星期字段里,而且在前面有一个数值X,则表示“这个月的最后X天”,例如,6L表示该月的最后星期五;
W:该字符只能出现在日期字段里,是对前导日期的修饰,表示离该日期最近的工作日。例如15W表示离该月15号最近的工作日,如果该月15号是星期六,则匹配14号星期五;如果15日是星期日,则匹配16号星期一;如果15号是星期二,那结果就是15号星期二。但必须注意关联的匹配日期不能够跨月,如你指定1W,如果1号是星期六,结果匹配的是3号星期一,而非上个月最后的那天。W字符串只能指定单一日期,而不能指定日期范围;
LW组合:在日期字段可以组合使用LW,它的意思是当月的最后一个工作日;
井号(#):该字符只能在星期字段中使用,表示当月某个工作日。如6#3表示当月的第三个星期五(6表示星期五,#3表示当前的第三个),而4#5表示当月的第五个星期三,假设当月没有第五个星期三,忽略不触发;
C:该字符只在日期和星期字段中使用,代表“Calendar”的意思。它的意思是计划所关联的日期,如果日期没有被关联,则相当于日历中所有日期。例如5C在日期字段中就相当于日历5日以后的第一天。1C在星期字段中相当于星期日后的第一天。
JobStore
Quartz支持任务持久化,这可以让你在运行时增加任务或者对现存的任务进行修改,并为后续任务的执行持久化这些变更和增加的部分。中心概念是JobStore接口。默认的是RAMJobStore。

ThreadTool
TriggerBuild
Scheduler
Calendar
Quartz体贴地为我们提供以下几种Calendar,注意,所有的Calendar既可以是排除,也可以是包含,取决于:
HolidayCalendar。指定特定的日期,比如20140613。精度到天。
DailyCalendar。指定每天的时间段(rangeStartingTime, rangeEndingTime),格式是HH:MM[:SS[:mmm]]。也就是最大精度可以到毫秒。
WeeklyCalendar。指定每星期的星期几,可选值比如为java.util.Calendar.SUNDAY。精度是天。
MonthlyCalendar。指定每月的几号。可选值为1-31。精度是天
AnnualCalendar。 指定每年的哪一天。使用方式如上例。精度是天。
CronCalendar。指定Cron表达式。精度取决于Cron表达式,也就是最大精度可以到秒。
一个Trigger可以和多个Calendar关联,以排除或包含某些时间点
监听器:
JobListener,TriggerListener,SchedulerListener
原生执行过程:
通过工厂创建一个Scheduler
创建一个实现Job接口的实现类(就是要具体做的事情,可以具体调用自己写的service)
定义一个Job,并绑定我们自己实现Job接口的实现类(例如通过JobBuilder的方式)
创建Trigger,并设置相关参数,如启动时间等。
将job和trigger绑定到scheduler对象上,并启动
代码略(网上一百度都有的HelloQuartz,我就懒得写了)
四:深入探究
原理:
quartz定时调度是通过Object.wait方式(native方法)实现的,其本质是通过操作系统的时钟来实现的。
设计模式:
Bulild模式
组件模式
Factory模式
链式写法
线程视图
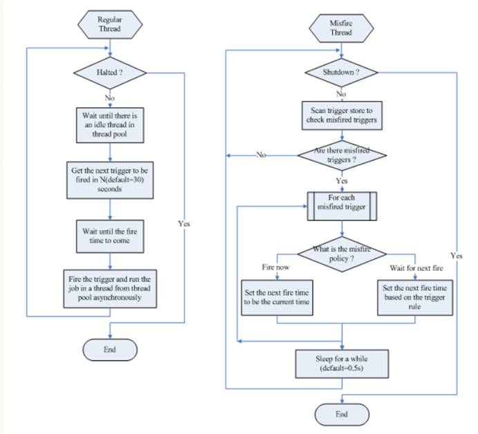
在 Quartz 中,有两类线程,Scheduler 调度线程和任务执行线程,其中任务执行线程通常使用一个线程池维护一组线程。

Scheduler 调度线程主要有两个: 执行常规调度的线程,和执行 misfired trigger 的线程。常规调度线程轮询存储的所有 trigger,如果有需要触发的 trigger,即到达了下一次触发的时间,则从任务执行线程池获取一个空闲线程,执行与该 trigger 关联的任务。Misfire 线程是扫描所有的 trigger,查看是否有 misfired trigger,如果有的话根据 misfire 的策略分别处理。下图描述了这两个线程的基本流程:

启动流程
若quartz是配置在spring中,当服务器启动时,就会装载相关的bean。SchedulerFactoryBean实现了InitializingBean接口,因此在初始化bean的时候,会执行afterPropertiesSet方法,该方法将会调用SchedulerFactory(DirectSchedulerFactory 或者 StdSchedulerFactory,通常用StdSchedulerFactory)创建Scheduler。SchedulerFactory在创建quartzScheduler的过程中,将会读取配置参数,初始化各个组件
集群配置
quartz集群是通过数据库表来感知其他的应用的,各个节点之间并没有直接的通信。只有使用持久的JobStore才能完成Quartz集群。 数据库表:以前有12张表,现在只有11张表,现在没有存储listener相关的表,多了QRTZ_SIMPROP_TRIGGERS表:

QRTZ_LOCKS就是Quartz集群实现同步机制的行锁表,包括以下几个锁:CALENDAR_ACCESS 、JOB_ACCESS、MISFIRE_ACCESS 、STATE_ACCESS 、TRIGGER_ACCESS。